MAX16822 High-Voltage, High-Efficiency LED Drivers with Integrated MOSFET
Analog Devices' MAX16822 high-brightness LED drivers with integrated MOSFET and high-side current sense
Analog Devices' MAX16822 step-down, constant-current, high-brightness LED (HB LED) drivers provide a cost-effective design solution for automotive interior and exterior lighting, architectural and ambient lighting, LED bulbs, and other LED illumination applications.
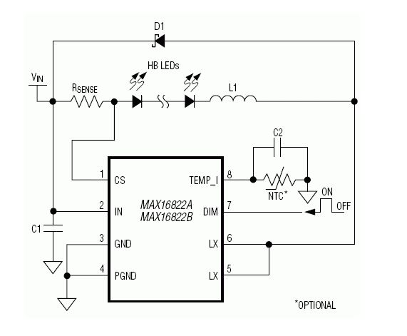
The MAX16822s operate from a +6.5 V to +65 V input-voltage range and can provide an output current up to 350 mA, if operated up to a temperature of +125°C, or up to 500 mA, if operated up to a temperature of +105°C. A high-side current-sense resistor adjusts the output current and a dedicated pulse-width modulation (PWM) input enables pulsed LED dimming over a wide range of brightness levels.
These devices are well suited for applications requiring a wide input-voltage range. The high-side current sensing and an integrated current-setting circuitry minimize the number of external components while delivering an average output current with ±3% accuracy. A hysteretic control method ensures excellent input supply rejection and fast response during load transients and PWM dimming. The MAX16822A allows 10% current ripple and the MAX16822B allows 30% current ripple. Both devices operate up to a switching frequency of 2 MHz, thus allowing the use of small-sized components.
The MAX16822s offer an analog dimming feature that reduces the output current by applying an external DC voltage below the internal 2 V threshold voltage from TEMP_I to GND. TEMP_I also sources 25 µA to a negative temperature coefficient (NTC) thermistor connected between TEMP_I and GND, thus providing an analog thermal-fold back feature that reduces the LED current when the temperature of the LED string exceeds a specified temperature point.
An additional feature includes thermal-shutdown protection that turns off the LX driver when the junction temperature exceeds +165°C.
The MAX16822s operate over the -40°C to +125°C automotive temperature range and are available in an 8-pin SO package.
MAX16822 LED Drivers with Integrated MOSFET
| Image | Manufacturer Part Number | Description | Available Quantity | Price | ||
|---|---|---|---|---|---|---|
![]() | ![]() | MAX16822BASA+ | IC LED DRV RGLTR PWM 350MA 8SOIC | 448 - Immediate 15200 - Factory Stock | $3.72 | View Details |
![]() | ![]() | MAX16822AASA+ | IC LED DRV RGLTR PWM 350MA 8SOIC | 503 - Immediate 6300 - Factory Stock | $3.72 | View Details |
![]() | ![]() | MAX16822BASA+T | IC LED DRV RGLTR PWM 350MA 8SOIC | 2437 - Immediate | $3.72 | View Details |
![]() | ![]() | MAX16822BEVKIT+ | EVAL BOARD FOR MAX16822 | 1 - Immediate 7 - Factory Stock | $39.05 | View Details |


