Warehouse monitoring system
2023-08-07 | By M5Stack
License: General Public License Arduino
* Thanks for the source code and project information provided by @Team Group 5: Yong Li Yan, Joy -, Shiva Dharani, ashley chan
Driving Question:
How do we design a device that monitors the overall environmental conditions of a warehouse that have adverse impacts on product spoilage?
Project Introduction:
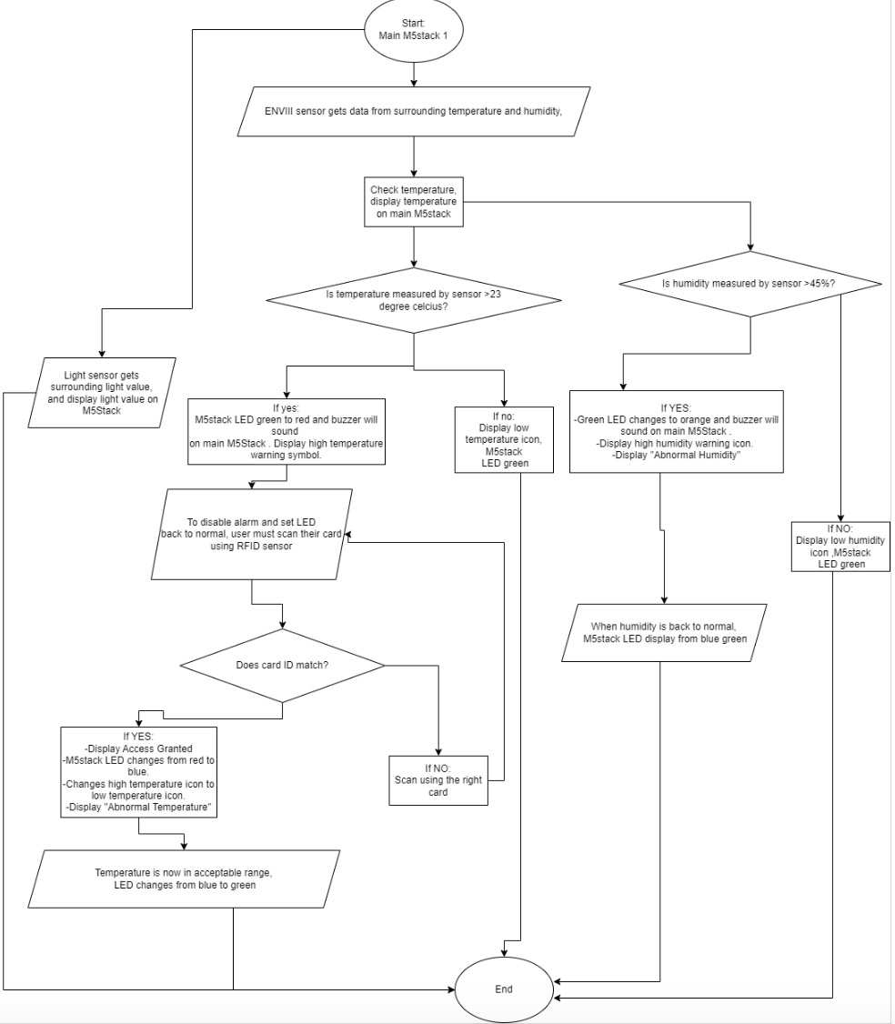
Instead of practicing the manual way of inspection, our Warehouse Monitoring System aims to deliver readings of temperature, humidity, and the intensity of light levels so as to ease the monitoring process. If any of the temperature or humidity readings go beyond the required limit, an alert signal goes off. As an extra feature, it also monitors the presence of pests inside the warehouse.
Research Background:
•Hence, it is important to monitor the temperature, humidity, and intensity level of lights accordingly
•Sometimes, even small things such as the door not being closed properly results in warm air to come into a room with a fitted cooling system, causing spoilage of the products. Thus, it is important to have a constant look out for the readings and do the needful if they surpass the required values.
•Even in this modern era, the issue of rodents/pests tainting the sanitary conditions of the warehouse, persist. Roaming around and accidentally slipping into the huge silos, they contaminate the food products which then become unfit for consumption. By using chemical pesticides/aroma inside the warehouse, they may trigger allergic reactions to the employees and some chemicals inside these pesticides are unsafe for consumption.
Schematics
Overview Block Diagram
Flowchart 1