36V-3A Adjustable Efficient DC to DC Step-Down Converter
2022-07-05 | By Hesam Moshiri
License: Attribution-NonCommercial-ShareAlike
A DC-to-DC converter is one of the most commonly used circuit topologies in electronics, especially in power supply applications. There are three major types of DC-to-DC converters (non-isolated): Buck, Boost, and Buck-Boost. Sometimes a buck converter is also called a step-down converter and a boost converter is also called a step-up converter.
In this article/video, I introduce an adjustable buck converter circuit that uses an advanced converter chip, made by Texas Instruments, which is TPS5430. It’s a high-frequency and 95% efficient chip. In the PCB layout design of such converters, several PCB design rules should be followed, otherwise, the circuit might generate a significant amount of radiated emission and suffer output instability.
To design the schematic and PCB, I used Altium Designer 22 and used the manufacturer part search feature to directly import the components into the PCB project. Then, generated the BOM list using the free OctoPart services. I tested the circuit for output stability and noise, using a DC load, a multimeter, and an oscilloscope. Later, I will also perform the step-response test and demonstrate the results. Stay connected!
YouTube: https://www.youtube.com/watch?v=jFSwcPPtkOQ
Specifications
Input Voltage: 5.5V to 36V
Output Voltage: 1.22Vmin (variable)
Output Current (continuous): 3A
Output Current (peak): 4A
Maximum output voltage drop: 10mV (3A load)
Output Noise: 12mVp-p (no load), 43mVp-p (3A load), 20MHz-BW
Circuit Analysis
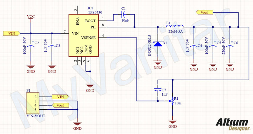
Figure 1 shows the schematic diagram of the device. As it is clear, the heart of the circuit is IC1 (TPS5430).
Figure 1
Schematic diagram of the 36V-3A Adjustable Efficient DC to DC Step-Down Converter
P1 is a 4-pins male pin header that provides input/output connection to the board. C2 and C3 are input capacitors that are used to reduce the input noise.
IC1 is the TPS5430 [1] buck converter chip that is an efficient and advanced chip made by TI. According to the datasheet: “converter that integrates a low-resistance high side N-channel MOSFET. Included on the substrate with The TPS5430-Q1 is a high output current PWM the listed features are a high-performance voltage error amplifier that provides tight voltage regulation accuracy under transient conditions, and an Undervoltage lockout (UVLO) circuit to prevent start-up until the input voltage reaches 5.5 V, an internally set slow-start circuit to limit inrush currents, and a voltage feed-forward circuit to improve the transient response. Using the enable (ENA) pin, the shutdown supply current is reduced to 18μA typically. Other features include an active-high enable, overcurrent limiting, overvoltage protection (OVP), and thermal shutdown. To reduce design complexity and external component count, the TPS5430-Q1 feedback loop is internally compensated. The TPS5430-Q1 regulates a wide variety of power sources including 24-V buses.”
PH is the output pin of the chip. Therefore, D1 [2], L1, C4, C5, and C6 are typical buck converter elements. R1 adjusts the output voltage and C7 was used to reduce the noise.
PCB Layout
Figure 2 shows the PCB layout of the design. It’s a two layer PCB and all components are SMD. There are a PCB few design rules that should be followed in designing such circuits. Please watch the video completely.
Figure 2
PCB layout of the adjustable DC to DC buck converter circuit
When I decided to design the schematic and PCB for this project, I realized that I don’t have the component libraries of IC1 and D1 in my component libraries storage. So, I used the Altium Designer’s “Manufacturer Part Search” feature and quickly imported and installed all missing components (Figure 3).
Figure 3
Altium Designer Manufacturer Part Search (the selected component is TPS5430)
Figure 4 shows a 3D view of the PCB board and assembly drawings.
Figure 4
A 3D view of the PCB board and assembly drawings
Test and Verification
There are 3 tests to examine the performance of a buck converter: Line/Load regulation, output noise, and step-response test. Please watch the video for more details. The converter board demonstrated around a 10mV voltage drop only, under a 3A load. Figure 5 shows the output noise with no load at the output and figure 6 shows the output noise by applying a 3A load (using a DC load). This noise can be easily reduced even further by adding some decoupling capacitors just as close as possible to the load.
Figure 5
Output noise of the buck converter (no load)
Figure 6
Output noise of the buck converter (3A load)
Bill of Materials
I used the OctoPart website to generate the bill of materials (figure 7).
Figure 7
Bill of materials of the DC-to-DC buck converter
References
[1]: TPS5430: https://www.digikey.com/en/products/detail/texas-instruments/TPS5430MDDAREP/2038543
[2]: B360B-13-F (or SS34, SMB package): https://www.digikey.com/en/products/detail/diodes-incorporated/B360B-13-F/814950