Specialized Charger ICs Manage Supercapacitors in Energy-Harvesting Designs
Contributed By Electronic Products
2014-03-26
Supercapacitors offer power characteristics well-matched to the energy-harvesting application requirements of efficient storage and rapid release of energy. To ensure the maximum efficiency and lifetime of supercapacitors, charging circuits must manage the basic characteristics of these devices. For energy-harvesting circuits, engineers can turn to specialized ICs designed to simplify implementation of supercapacitor-based designs.
Ambient energy from sources such as solar, RF, vibration, and thermal differentials can yield a ready source of power. In many cases, however, these sources exhibit low and intermittent energy levels that lie well below that needed to meet peak power demand from radio transceivers and other power-hungry circuits.
Supercapacitors, or electrochemical double-layer capacitors (EDLC), are able to store and release energy quickly and at high levels required for supplying peak loads. These devices feature very-low equivalent series resistance (ESR) and very-low leakage current. As a result, these devices provide the kind of high-efficiency energy storage particularly required in low-power, energy-harvesting applications.
Charging considerations
Charging supercapacitors requires careful attention to the charge/discharge characteristics of these devices. Excessive current or voltage can reduce the lifetime of supercapacitors and even impact power circuitry designed to extract energy from ambient sources. When charged with a constant current, a supercapacitor will hold a voltage that rises linearly with time. Supercapacitors can typically accept a wide range of charging currents, reducing the need for precision current control, but still requiring that charging stop when the device reaches its maximum rated voltage.
Typically, charging is performed during an initial constant-current charging phase followed by a constant-voltage phase (Figure 1). During the constant-current phase, supercapacitor chargers typically monitor output current by monitoring voltage across an external sense resistor. An internal voltage regulator provides precise control over the charging voltage.

Figure 1: Supercapacitor charging proceeds in two phases: constant-current followed by constant-voltage phases.
Devices such as the Texas Instruments bq24640 supercapacitor charger IC are designed specifically to charge supercapacitors in these two separate constant-current and constant-voltage phases. The TI bq24640 is based on a constant- frequency, synchronous PWM controller with high-accuracy charge current and voltage regulation. It is able to charge a fully-discharged supercapacitor, starting charge at 0 V using a present current level. The charge current starts tapering down when the supercapacitor voltage matches an internal reference voltage level.
Devices in this class are based on a switched DC/DC converter. For example, the TI bq24640 is based on a switched DC/DC buck converter, while the Linear Technology LTC3255 supercapacitor charger IC is based on a boost converter.
Internal DC/DC converters
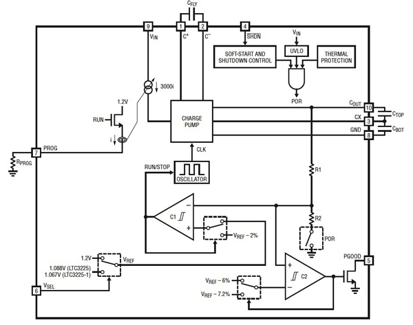
In fact, for many applications, engineers could build simple chargers using a conventional buck or boost DC/DC converter to provide a constant-current source needed to charge supercapacitors. On the other hand, specialized devices specifically targeting supercapacitor charging applications simplify design, reduce component count, and eliminate the need for additional circuitry to safeguard supercapacitors during the charging process. Supercapacitor charging ICs typically integrate their switch-mode buck or boost DC/DC converter with current monitoring and protection circuitry to ensure more effective charging (Figure 2).

Figure 2: Supercapacitor charger ICs such as the Linear Technology LTC3225 build extensive monitoring and protection functionality around a boost or buck DC/DC converter (Courtesy of Linear Technology).
As with many devices in this class, the Linear LTC3255 features thermal protection with shutdown control and soft-start capability. The TI bq24640 complements these protection features with the ability to shut down charging when the supercapacitor itself becomes too hot or cold.
Furthermore, these specialized devices are able to account for supercapacitor characteristics that can complicate designs based on conventional switched converters. For example, conventional internally-compensated, current-mode-controlled boost converters can be unstable with the high capacitance and low ESR values found with supercapacitors and periodic high-load applications. The Linear LTC3125 features special internal loop compensation that is optimized to maintain stability with high-output capacitor values and very-low ESR. The LTC3125's circuitry enables the device to drop VOUT to zero volts during shutdown, eliminating current draw from the input source.
Series supercapacitors
Despite their charge/discharge characteristics, supercapacitors offer limited voltage output. As a result, designers often combine supercapacitors in series to achieve higher voltage levels. During normal operation, however, basic differences in individual supercapacitors can lead to voltage imbalances that can degrade the lifetime of these devices or even damage them. In the past, engineers have needed to create their own balancing circuits to address this problem. Multicell supercapacitor charger ICs such as the LTC3225, LTC3226, LTC3625, and LTC4425 address this requirement, providing capabilities designed specifically to support supercapacitors in series.
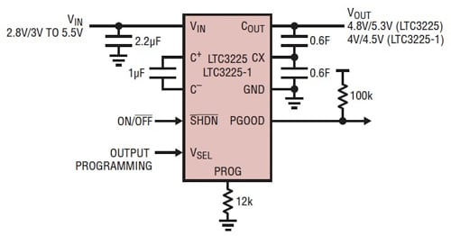
However, because the devices provide balancing circuitry internally, engineers can implement a supercapacitor charger for series devices without the need for an external resistor. In fact, the LTC3225 provides a complete series charging solution, requiring only one flying capacitor, a bypass capacitor at VIN, and one external resistor for programming the charge-current level (Figure 3). When the input supply is removed, the LTC3225 automatically enters a low-current state, drawing less than 1μA from the supercapacitors.

Figure 3: Devices such as the Linear Technology LTC3225 need only a few external components to implement a complete charging circuit able to handle balancing in supercapacitors used in series to deliver higher output-voltage levels (Courtesy of Linear Technology).
Linear extends this base capability in the LTC3226, which augments its series-supercapacitor charging functionality with the Linear Technology PowerPath and ideal diode controller technology. This additional functionality allows engineers to easily switch between power sources including energy storage devices or even ambient sources operating at suitable levels. To achieve this capability, the LTC3226 combines a charge-pump supercapacitor charger with programmable output voltage, a low-dropout regulator, and a power-fail comparator for switching between normal and backup supply modes.
Summary
Supercapacitors provide designers with significant flexibility in addressing peak power demands in energy-harvesting applications. Although engineers can implement supercapacitor charging circuits with conventional switched converters, specialized supercapacitor charger ICs combine current and voltage regulation with monitoring and protection features needed to maximize supercapacitor efficiency and lifetime. Using available supercapacitor charger ICs, engineers can more easily add supercapacitors to energy-harvesting designs.
For more information on the parts discussed in this article, use the links provided to access product information pages on the DigiKey website.
Disclaimer: The opinions, beliefs, and viewpoints expressed by the various authors and/or forum participants on this website do not necessarily reflect the opinions, beliefs, and viewpoints of DigiKey or official policies of DigiKey.